info@scholarena.org
+1-6602142024
Indexing | Open Access Testimonials Track Your Article
  • Home
  • About
  • Journals
    • List of Journals
    • A-Z Journals
    • Journals by Subject
  • Instructions
    • For Authors
    • For Editors
    • For Reviewer
    • Processing Charges
  • Submit Manuscript
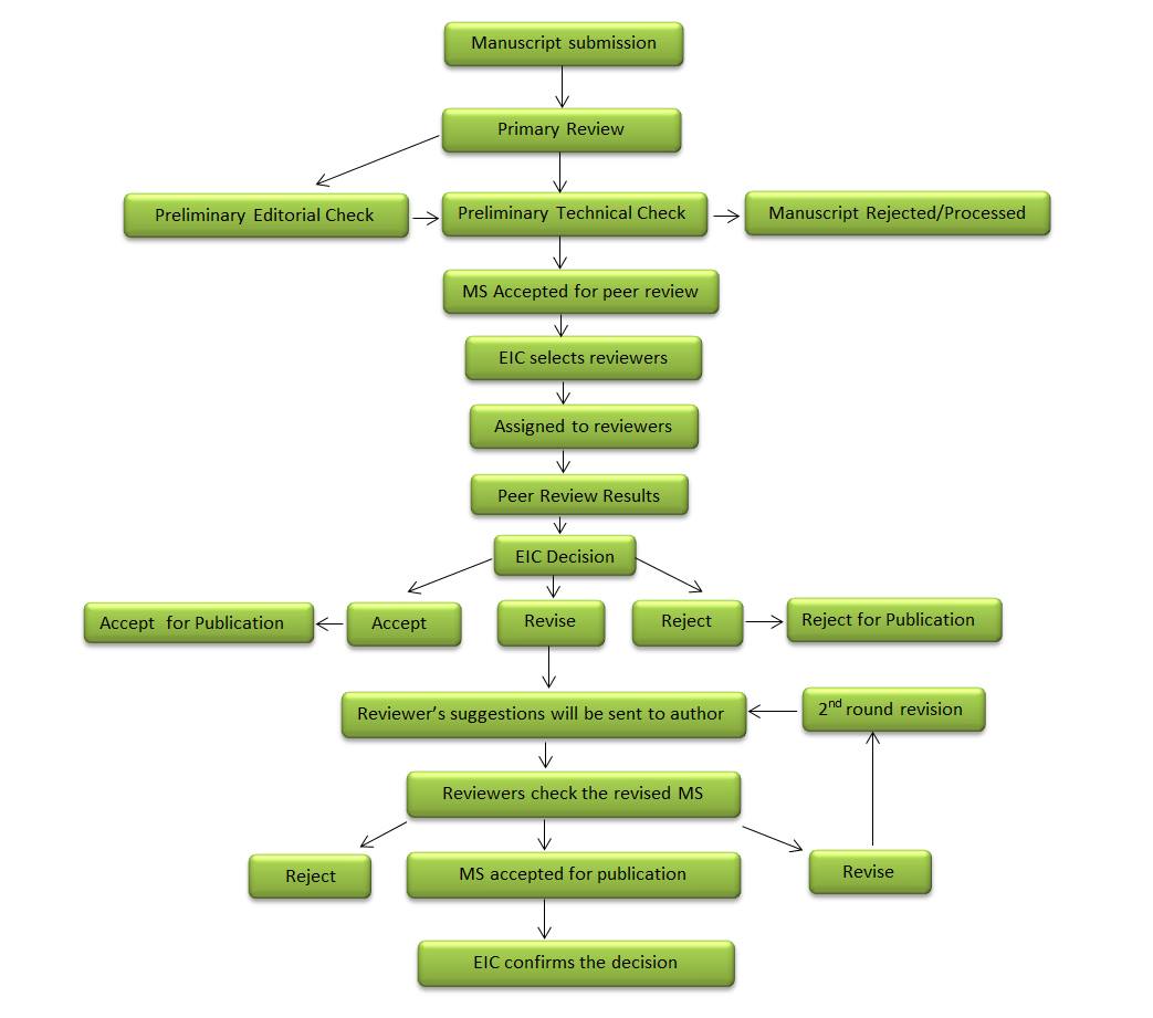
Peer Review Process
Quick links
  • Join in Editorial Board
  • Act as Reviewer
  • Publication Ethics
  • Open Access
  • Copy Rights
  • ePrints & RePrints
  • Type of Journal Articles
  • Retraction Policy
  • Processing Charges

SUBMIT MANUSCRIPT

Easy and hassle free submission process.



View more 
SCHOLARENA

Scholarena, an open access publisher dedicated to the scientific community.

  • info@scholarena.com
  • Ph: +1-6602142024, +1-6602142040
  • 415 Grover Street

    Warrensburg, MO - 64093, USA

USEFUL LINKS
  • A-Z Journals
  • Join Editorial Board
  • For Authors
  • For Editors
  • For Reviewers
  • Open Access Statement
  • Peer Review Policy
  • Publication Ethics
  • Plagiarism Policy
  • Copy Rights
  • Reprints
VIEW ARTICLES
A Modified Functionally Generated Path Technique (FGP) for Making Posterior Unit Metal-Ceramic Crown Cancer Stem Cells in Tumors Arisen from Digestive Organs Court Obstetric – Pediatric Issues: Evidence-Based Practice In-vitro anthelmintic efficacy of the 80% Hydro-alcoholextract of Myrsine africana(kechemo) Leaf on hookworm larvae Cold-Shock Stress Induces Formation of a Biopolymer Flocculant by Bacillus alvei NRC-14 under Static Incubation Conditions Adverse Effects of Covid-19 Vaccines Among Medical Students: A Cross-Sectional Study High Signal Intensity in the Dentate Nucleus on Unenhanced T1-Weighted MR Images in Melanoma Patients Receiving Macrocyclic Gadolinium-Based Contrast Diagnosis of Varicella Zoster Virus Meningitis/Meningoencephalitis by the Meningitis Encephalitis Panel That Detects DNA by PCR: A Case Series Wounds in Working Donkeys: Prevalence, Causes, And Risk Factors at Duna Woreda, Hadiya Zone, Ethiopia
Subscribe

Sign up for our mailing list to get latest updates and offers.

We respect your privacy

  • HOME
  • ABOUT
  • SUBMIT MANUSCRIPT
  • CONTACT

Creative Commons License Open Access by Scholarena is licensed under a Creative Commons Attribution 4.0 License.